Modelo de Gobernanza

Este modelo establece una estructura institucional orientada a conducir, resguardar y articular la función de innovación y emprendimiento en coherencia con las definiciones académicas y territoriales.

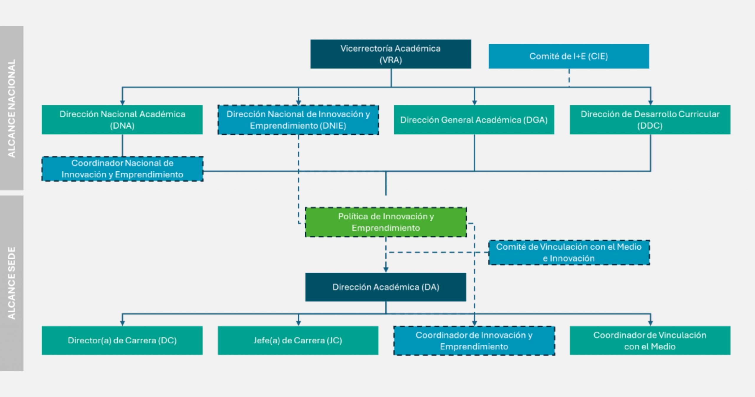
En 2023, se formaliza la Dirección Nacional de Innovación y Emprendimiento (DNIE), dependiente de la Vicerrectoría Académica (VRA) como unidad responsable de conducir la función, resguardar la aplicación de la política y asegurar la articulación con otras políticas institucionales. La DNIE cautela la calidad técnica y metodológica de los procesos de innovación curricular, verificando su adecuada incorporación en el diseño de asignaturas y planes de estudio. El despliegue disciplinar y territorial se organiza a través de instrumentos de planificación como los Plan de Desarrollo de Área liderados por las Direcciones Nacionales Académicas, y los Planes de Sede, liderados por cada Rector de sede.

Adicionalmente la Gobernanza opera bajo un enfoque matricial sustentado en instancias colegiadas. A nivel nacional, el Comité de Innovación y Emprendimiento (CIE), presidido por el Rector Nacional e integrado por tres Vicerrectorías, dos Rectores de Sede, dos DNA y el DNIE, cumple funciones de planificación, seguimiento y retroalimentación. Su rol es velar por que la función de innovación contribuya al proyecto institucional y se desarrolle en consistencia con el Plan Estratégico Institucional 2024–2028 y con los desafíos del sistema técnico-profesional. El trabajo disciplinar se articula mediante los Coordinadores Disciplinares de Innovación, bajo dependencia jerárquica de las DNA y funcional de la DNIE, favoreciendo la integración de la innovación en los procesos curriculares y en la progresión de los aprendizajes.